当学术彻底“放飞自我”,会发生什么?我分析了800篇奇葩论文

当学术彻底“放飞自我”,会发生什么?我分析了800篇奇葩论文
当学术彻底“放飞自我”,会发生什么?
我利用Pyhton采集了超过800篇奇葩论文数据,发现了一个极其‘抽象’的学术宇宙。
在这里,逻辑是用来放飞的,而格式是用来掩护脑洞的
本次数据来自于shit期刊官网,采集了808篇论文。

对数据进行分析,发现,
投稿最多的是家里蹲大学
屎壳郎大学屈居第二
两所高校对其他学校呈现碾压式的优势
我愿称之为top2

来看看平均分最高的
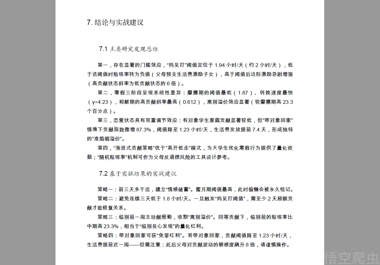
寒假大学生家庭贡献与生活费贴现率的非线性博弈——基于面板平滑转移回归的实证分析 (5.0)

首先,格式还是很标准的,像毕业论文

有论文那味了,看摘要就有点看不懂了
总之研究的是 大学生在家的生活费(没搞错的话)

直接看结论
大白话翻译下,就是
寒假想过的好
1.在家多干活
2.每天都干
3.走之前好好干
4.带对象可以“免罪”
哈哈😄

我们再来看看评论数最高的
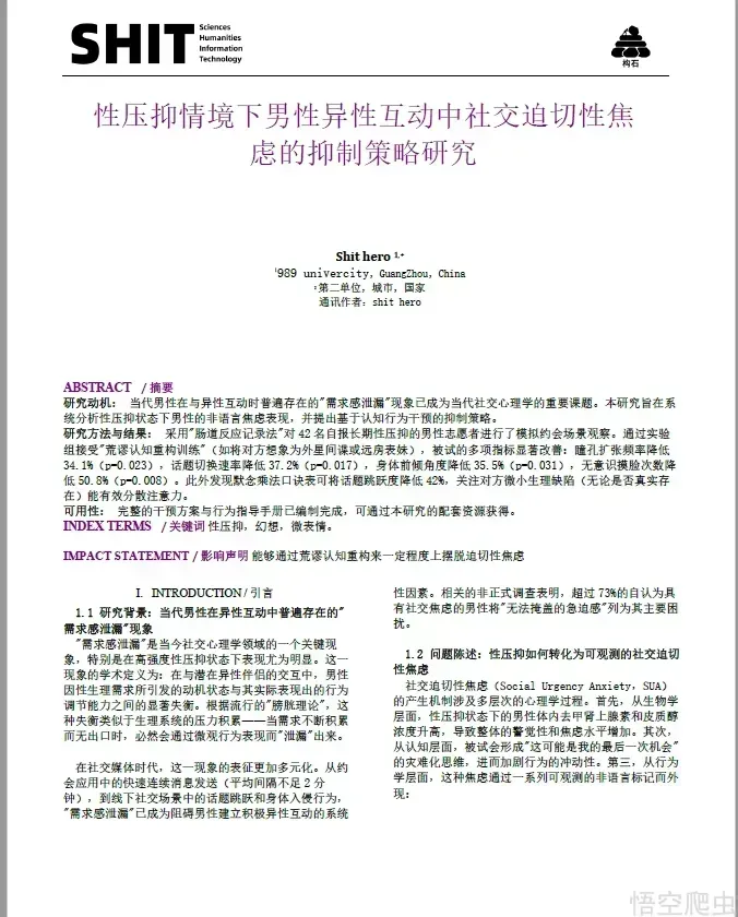
性压抑情境下男性异性互动中社交迫切性焦虑的抑制策略研究 (29)

这篇像期刊 ,不像毕业论文

还是一样,直接看结论
简单点说
性压抑了就转移注意力

最后一篇加权分最高的
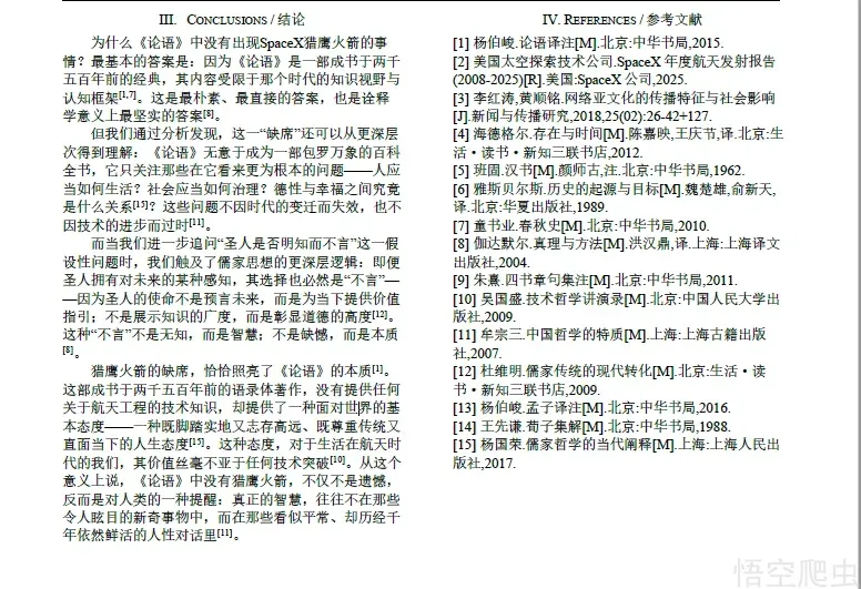
儒家经典《论语》中为何没有记载Space X猎鹰火箭 – 基于诠释学对看似“伪问题”的否定性研究

标题很哲学,
但是好像没有必要研究,这不是常识吗?

看下结论
没错
答案就是你没看结论之前的答案
–这个论语2000多年前就写了

总结:当学术彻底“放飞自我” 通过对这 800 余篇“学术杰作"的深度挖掘,我们不难发现:
当代年轻人创造力爆棚,完全可以用最硬核的术语描述最抽象的生活。
“家里蹲大学”与“屎壳郎大学”以压倒性优势统治榜单,
充分证明了:只要胆子大,哪儿都是双一流。

从“寒假家务博弈”到“性压抑的注意力转移”,这些论文外壳严丝合缝,
内核却充满了对现实生活的解构与自嘲。
哪怕是跨越两千年的《论语》与 SpaceX 的碰撞,
最终也回归到了最朴素的真理——时间不可逆。
这不仅仅是奇葩论文,更是一种将幽默融入学术的行为艺术。

在这个万物皆可抽象的时代,学术可以用来搞艺术,
但采集数据必须靠技术。
本次 808 篇奇葩论文背后的数据获取,全靠‘悟空爬虫’的精准打击。
如果你也想拥有这种‘透视世界’的能力,或者有合法合规的采集需求,欢迎找我私聊!
本次的代码和数据已经开源到github上,也可以私聊获取。

交流群
欢迎进群聊聊天,吹吹水。
